二十一世纪公益基金会-[官网]  
邮箱 微信
志愿服务
 
   
   
 
工作报告
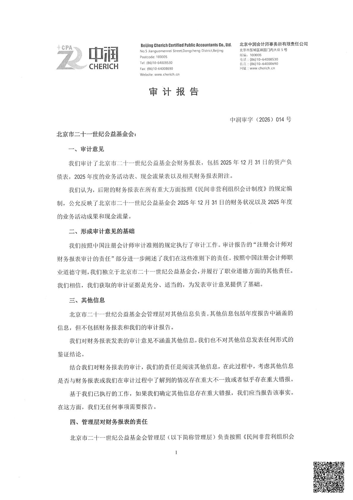
审计报告
公益收支
法律法规
管理制度
通知公告
理事监事受薪情况
志愿者注册
志愿团队在线注册
公益协作组织公示
信息查询
审计报告 您当前的位置: 网站首页> 信息公开 > 审计报告 >
25年审计报告
发布时间:2026-03-25 17:17:20

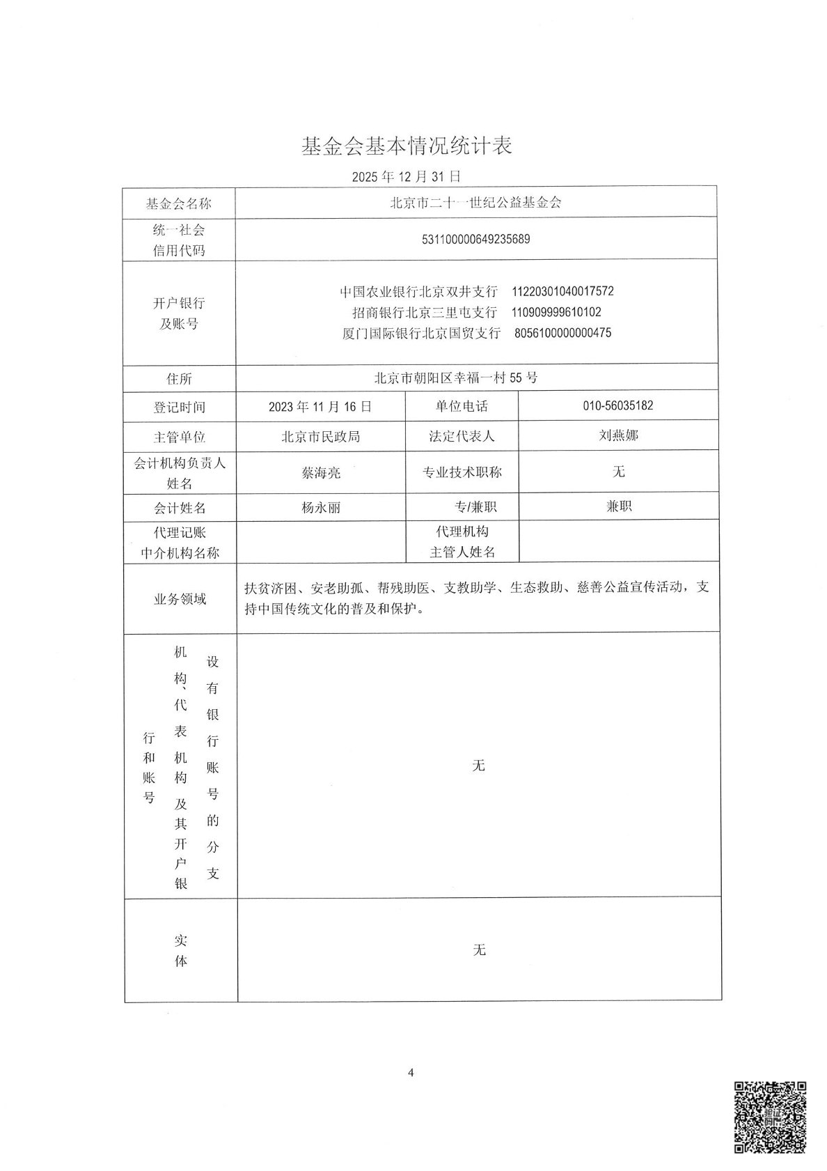
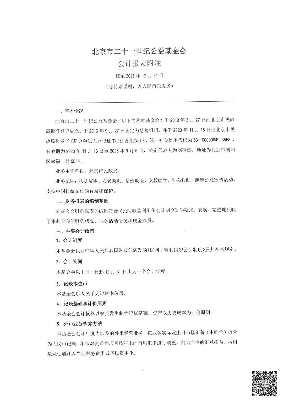
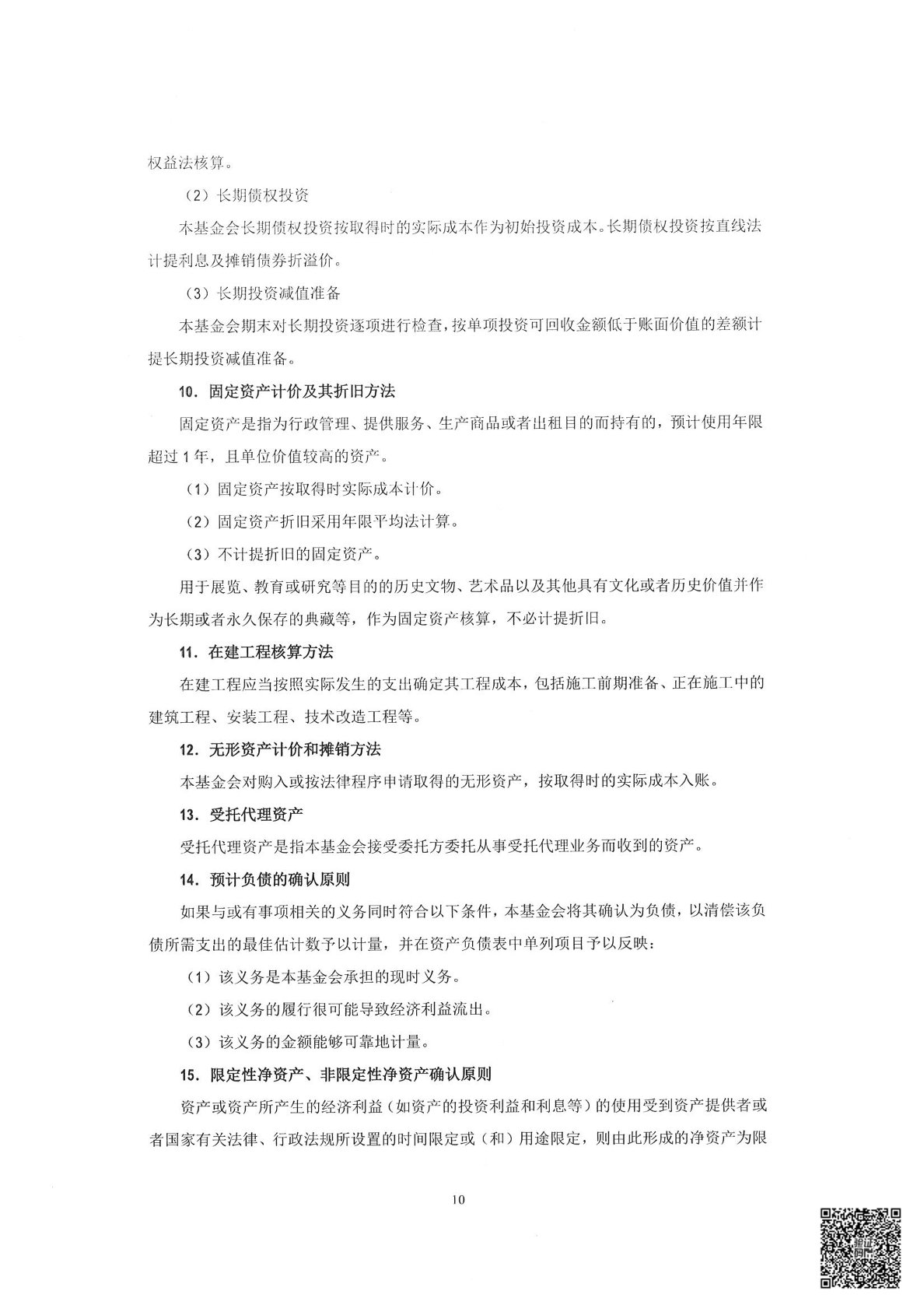
审计报告-01 审计报告-02 审计报告-03 审计报告-04 审计报告-05 审计报告-06 审计报告-07 审计报告-08 审计报告-09 审计报告-10 审计报告-11 审计报告-12 审计报告-13 审计报告-14 审计报告-15 审计报告-16 审计报告-17 审计报告-18 审计报告-19 审计报告-20 审计报告-21 审计报告-22 审计报告-23 审计报告-24 审计报告-25

(编辑:基金会网络部)

     
     
     
      Copyright@2020 www.21stf.org All Rights Reserved
    地址:北京市朝阳区幸福一村55号 电话:010-56035182 邮箱:jjh21sj@126.com
    版权所有:二十一世纪公益基金会 ICP备案:京ICP备13023250号-1